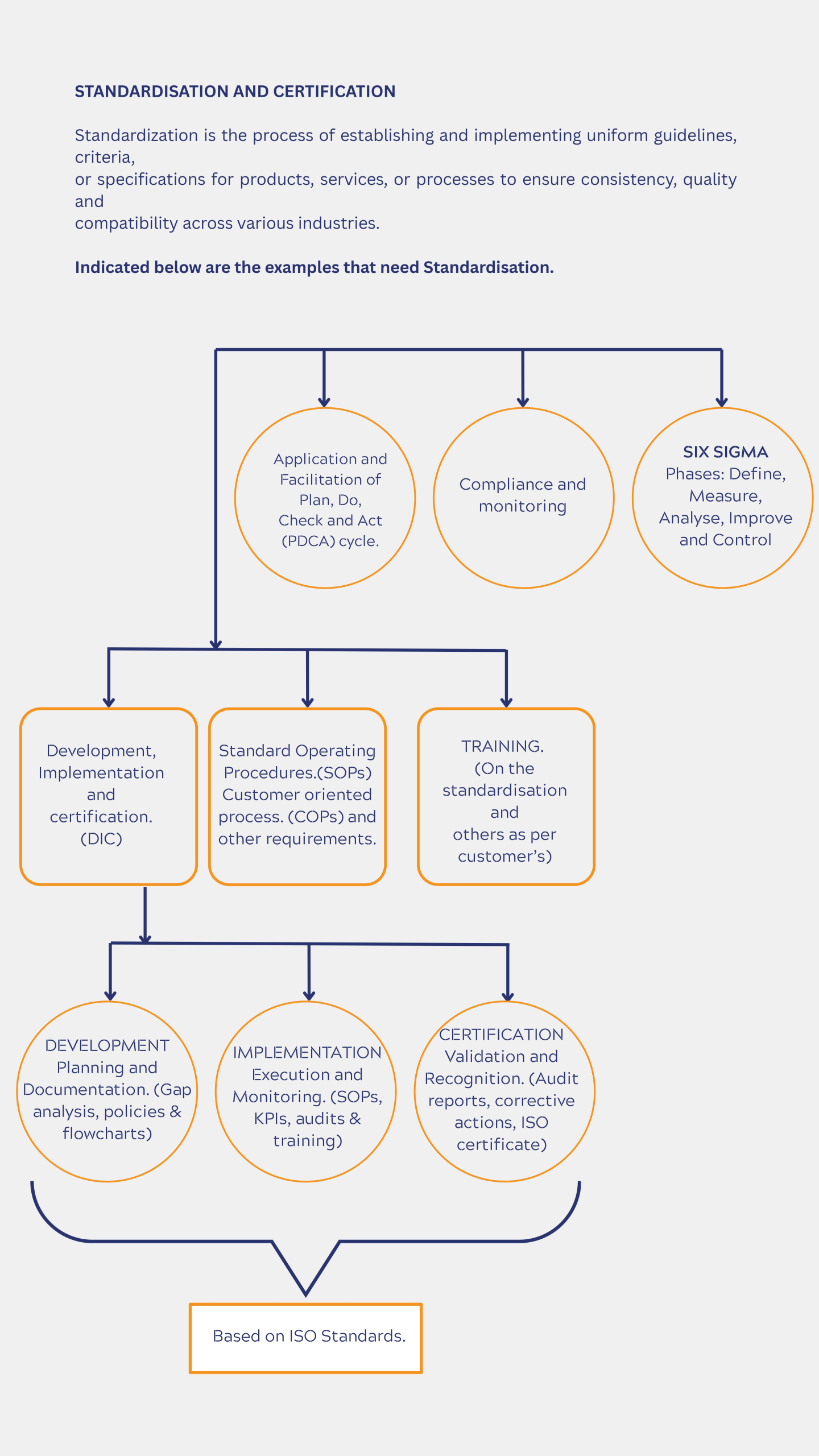
Standardisation and Certifications
Carrying out facilitation of and/or management systems’ development, implementation and certification process to the individual home- grown management system based on ISO based Standards or Integrated Management System based on the current ISO Standards. Carrying out standardization on COPs and SOPs as well as for the consumers as called for, etc.

